Nova studija koristi jednoćelijsko RNA-sekvenciranje i histologiju da analizira skoro 90.000 ćelija i otkrije zašto povrede rotatorne manžetne završavaju fibrozom, a ne regeneracijom. Ključni nalazi: matične ćelije ne sazrevaju, senescentne ćelije i reprogramirani makrofagi podstiču proizvodnju kolagena, a vaskularne ćelije doprinose ožiljku. Signalni putevi SOX9, osteopontin i TGF-β igraju centralnu ulogu — njihova blokada u modelima smanjuje formiranje ožiljaka i otvara put ka novim terapijama uz operaciju.
Novo istraživanje otkriva zašto povrede rotatorne manžetne ostavljaju dugotrajne ožiljke — moguće nove terapije

Bol u ramenu često ostaje i nakon što je ruptura rotatorne manžetne hirurški sanirana. Pacijenti mogu osećati slabost i ograničenje pokreta i mesecima nakon zahvata — za mnoge, pravi problem nije sama ruptura, već ožiljak koji zamenjuje izgubljeno tkivo.
Detaljna mapa zarastanja tetive
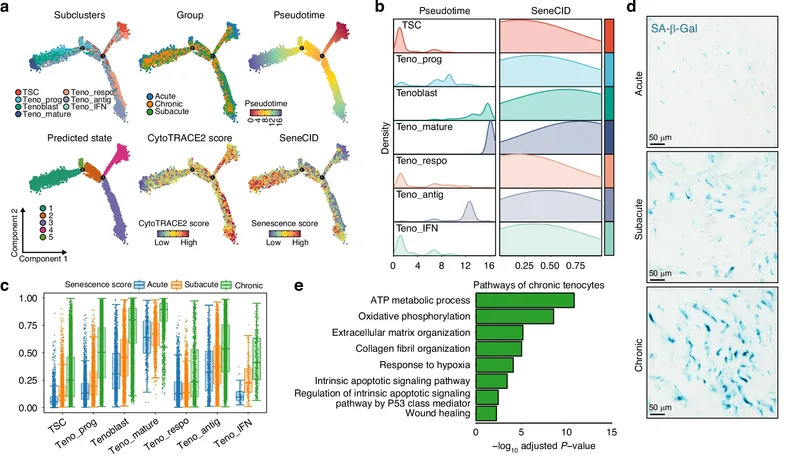
Naučnici iz Xiangya Hospital pri Central South University koristili su napredne metode, uključujući jednoćelijsko RNA-sekvenciranje i histološku analizu, kako bi ispitali gotovo 90.000 pojedinačnih ćelija iz uzoraka tetiva u različitim fazama povrede. Rezultat je jedna od najdetaljnijih mapa procesa zarastanja tetive do sada.
Ko stvara ožiljak — i zašto?
U zdravim tetivama kolagena vlakna su gusto poravnata i pretežno sastoje od tipa I kolagena. Posle povrede ta se organizacija raskida: vlakna postaju dezorganizovana, uža i slaba, dok raste udio tipa III kolagena — promena koja slabi biomehanička svojstva tetive i povećava rizik od ponovne povrede.
Istraživači su otkrili nekoliko ključnih mehanizama koji vode ka fibrozi umesto regeneraciji:
- Matične i progenitorske ćelije — umesto da sazru u funkcionalne ćelije tetive, ostaju u aktivnom, nesazrelom stanju i konstantno proizvode ekstracelularni matriks koji doprinosi nakupljanju ožiljka.
- Senescentne zrele ćelije — zrele ćelije tetive ulaze u senescenciju: prestaju da se dele, gube sposobnost reparacije, ali luče signale koji podstiču proizvodnju kolagena, stvarajući povratnu petlju fibroze.
- Makrofagi — umesto da samo uklanjaju oštećeno tkivo, deo makrofaga se reprogramira (u vezi sa regulatornim faktorom SOX9) i počinje direktno da proizvodi kolagen, postajući aktivni graditelji ožiljnog tkiva.
- Vaskularne ćelije — novi krvni sudovi koji se stvaraju u ranoj fazi kasnije opadaju, a pojedine vaskularne ćelije menjaju identitet i dobijaju osobine ćelija koje doprinose fibrozi.
Molekularni putevi i terapijske implikacije
Studija identifikuje ključne signalne puteve koji podstiču formiranje ožiljka — naročito osteopontin i TGF-β. U laboratorijskim testovima izlaganje tetivnih ćelija ovim signalima povećalo je proizvodnju ožiljnih proteina, dok je blokada tih puteva smanjivala sintezu kolagena i limitirala stvaranje ožiljnog tkiva. U životinjskim modelima, istovremeno blokiranje oba puta dalo je najsnažniji efekat smanjenja gustine ožiljka.
Ovo sugeriše da fibroza nije nasumičan ishod, već proces vođen specifičnim ćelijskim ponašanjem i molekularnim signalima — što ga čini pogodnim za ciljane terapije. U praksi, lekovi koji blokiraju osteopontin ili TGF-β mogli bi se primenjivati uz hirurško lečenje kako bi se smanjilo stvaranje ožiljaka i poboljšao dugoročni oporavak.
Potencijal za regeneraciju
Dugoročno, razumevanje ovih mehanizama otvara put regenerativnim pristupima koji bi usmerili ćelije da ponovo izgrade organizovanu, funkcionalnu tetivu umesto da formiraju slabi ožiljak — što bi predstavljalo značajan pomak u ortopediji.
Ograničenja i dalje potrebe za istraživanjem
Autori ističu ograničenja: broj pacijentskih uzoraka bio je umeren, a deo kontrolnih uzoraka poticao je iz drugog tipa tetive. Ipak, rad pruža čvrstu osnovu za dalje istraživanje i razvoj ciljane farmakoterapije i regenerativnih protokola.
Publikacija: rezultati su objavljeni u časopisu Bone Research. Izvor priče: The Brighter Side of News.
„Bilo nas je zapanjujuće kako su ćelije tetive koje bi trebalo da podrže regeneraciju postale pokretači fibroze“, rekao je prof. Jianzhong Hu. „To pomaže da se objasni zašto ožiljak opstaje i dugo nakon što upala prođe.“
Pomozite nam da budemo bolji.



























