Novo istraživanje pokazuje da deo HIV-rezervoara nije potpuno latentan — neke inficirane ćelije i dalje proizvode virusne fragmente i pod terapijom. Istraživači su razvili metodu HIV-seq koja otkriva retke aktivne ćelije ciljajući više regiona HIV genoma. Nalazi objašnjavaju brz povrat virusa nakon prekida terapije, povezuju aktivnost rezervoara sa hroničnom upalom i otvaraju nove ciljeve za terapije usmerene protiv puteva opstanka tih ćelija.
Novo otkriće objašnjava zašto se HIV brzo vraća — aktivni rezervoar otkriven metodom HIV-seq

Dugo prihvaćeno gledište o HIV-u opisivalo je rezervoar kao uglavnom „latentan“ — skup inficiranih ćelija koje miruju tokom antiretrovirusne terapije. Novo istraživanje menja tu sliku: pokazuje da deo rezervoara ostaje aktivan i da te ćelije i dalje proizvode virusne fragmente, čak i kada terapija sprečava nastanak funkcionalnih virusnih čestica.
Nadia Roan, dr sci., glavna istraživačica u Gladstone Institutes: „Ideja da je čitav HIV-rezervoar latentna je pogrešan opis — neke ćelije iz rezervoara mogu ostati prilično aktivne. Iako terapija sprečava nastanak kompletnih virusa, neke inficirane ćelije i dalje izbacuju virusne produkte.“
Ta suptilna aktivnost ima stvarne posledice: virusni fragmenti mogu održavati nisku, ali trajnu upalu u organizmu, što tokom vremena doprinosi oštećenju organa i povećava rizik od srčanih bolesti. Takođe objašnjava zašto se virus često vraća vrlo brzo nakon prestanka terapije.
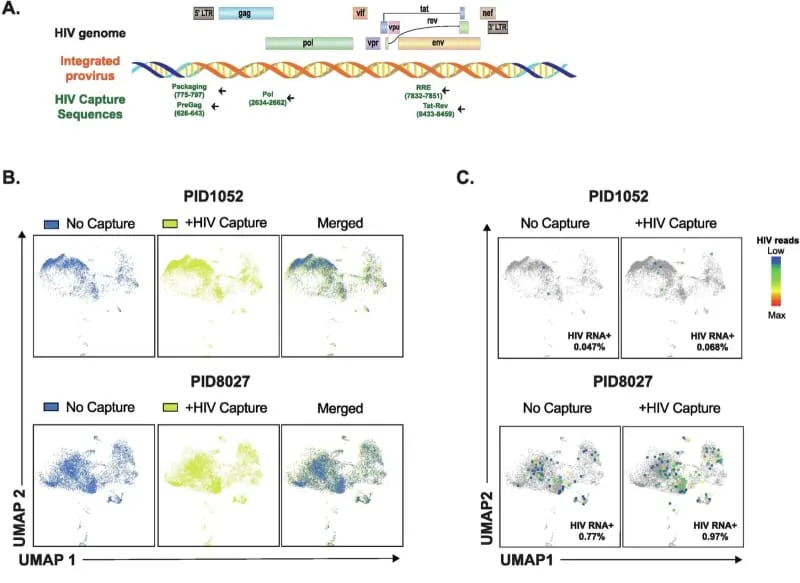
Otkrivanje tih retkih, aktivnih ćelija bilo je tehnički izazov jer standardne metode sekvenciranja često propuštaju mnoge vrste HIV RNK fragmenata. Da bi to rešili, istraživači su razvili novu metodu nazvanu HIV-seq, koja nadograđuje sekvenciranje RNK jedne ćelije ciljanim primerima koji prepoznaju više regiona HIV genoma.
Julie Frouard, dr sci., Roan-in laboratorij: „Kada se standardno sekvenciranje primeni na uzorke krvi pacijenata na terapiji, često se detektuju samo po jedna ili dve takve ćelije po osobi — što nije dovoljno za značajnu analizu.“
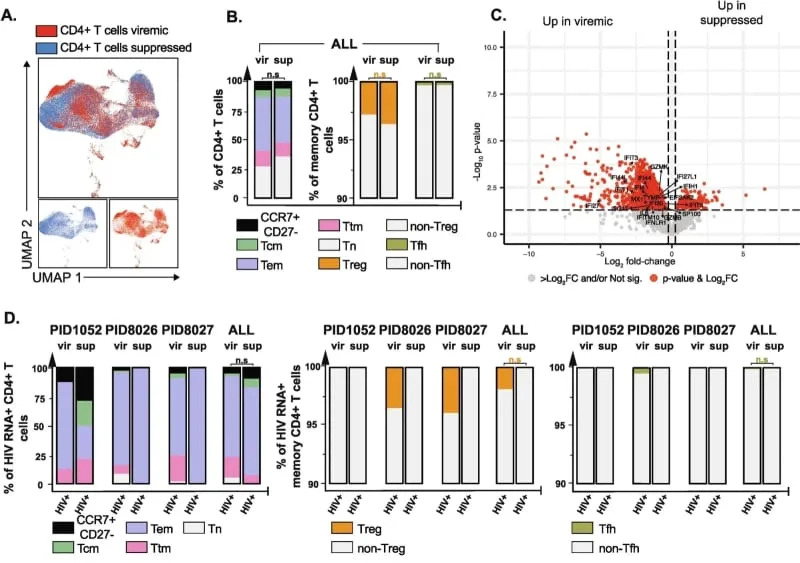
Upoređujući pristupe, HIV-seq je omogućio oporavak i analizu znatno više inficiranih ćelija i većeg broja HIV RNK unutar tih ćelija. U nelеčenih učesnika metoda je identifikovala više od 1.000 inficiranih ćelija kod četiri osobe, dok je kod osoba na terapiji detektovano 25 ćelija kod tri osobe. Iako retke, te ćelije su sada jasno vidljive i opisive.
Različiti profili ćelija u zavisnosti od terapije
Analiza je pokazala dve različite „strategije“ virusa: u nelеčenim osobama inficirane ćelije su bile upalne i agresivne, sa signalima koji podržavaju aktivnu proizvodnju i širenje virusa. Suprotno tome, kod osoba na terapiji inficirane ćelije su bile tiše i pokazivale su obeležja dugoročnog preživljavanja — izražavanje gena koji pomažu da ćelije izbegnu smrt i dugo opstaju.
Steven Yukl, dr med., San Francisco VA Medical Center: „Sada, po prvi put, možemo da karakterišemo ove ćelije na smislen način kod osoba čiji je HIV suprimiran terapijom.“
Istraživači su takođe pronašli da ćelije iz lečenih osoba izražavaju proteine koji suprimiraju i proizvodnju HIV-a i imune odgovore, što im pomaže da ostanu skriveno dugo vremena. Povećana ekspresija proteina povezanih sa stabilnim rastom ukazuje da virus možda koristi ćelijske putanje opstanka da bi održao rezervoar.
Šta to znači za terapiju i izlečenje?
Otkriće aktivnog dela rezervoara otvara nove mogućnosti: osim strategija koje „probudе“ latentne ćelije, moguće je ciljati i aktivne rezervoarne ćelije — blokirati proizvodnju viralnih fragmenata, ukloniti ćelije koje ih proizvode ili poremetiti pro-opstajne putanje koje im omogućavaju dugovečnost. To bi moglo smanjiti hroničnu upalu i rizik od dugoročnih komplikacija, kao i odložiti ili sprečiti brzi povrat virusa nakon prestanka terapije.
Rezultati su objavljeni u časopisu Nature Communications. Iako su nalazi ohrabrujući, potrebna su dalja istraživanja i klinička ispitivanja kako bi se razvile bezbedne i efikasne terapije zasnovane na ovim otkrićima.
Pomozite nam da budemo bolji.

































